Page 114 - 2022 Ranger Medic Handbook
P. 114

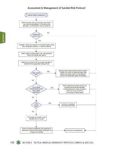
Assessment & Management of Suicidal Risk Protocol









    SECTION 3













































        100      SECTION 3   TACTICAL MEDICAL EMERGENCY PROTOCOLS (TMEPs) & SICK CALL
   109   110   111   112   113   114   115   116   117   118   119