Page 110 - 2022 Ranger Medic Handbook
P. 110

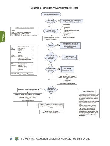
Behavioral Emergency Management Protocol









    SECTION 3













































        96      SECTION 3   TACTICAL MEDICAL EMERGENCY PROTOCOLS (TMEPs) & SICK CALL
   105   106   107   108   109   110   111   112   113   114   115