Page 64 - JSOM Spring 2023
P. 64
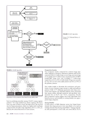
FIGURE 5 SALT algorithm.
Source: U.S. National Library of
Medicine
FIGURE 6 RAMP algorithm. Prospective Studies
Two prospective studies compared five common triage algo-
rithms applied to emergency department patients with known
outcomes (Table 4). Under-triage, correct triage, and over-triage
of 125 adults and 115 children were reported for SALT, START/
JumpSTART, triage sieve, and CareFlight. 38,39 Under-triage
ranged from 26% to 58% in both studies. Triage was accurate
for only 36% to 52% of the adult patients and 56% to 59% of
the pediatric patients.
Two studies sought to determine the sensitivities and speci-
ficities of seven common triage systems in adult and pediatric
patients (Table 5). 40,41 Although specificities were high, sensi-
tivities were limited. The Modified Military Sieve performed
best among adults, although sensitivity and specificity were
relatively low at 68.3% and 79.4%, respectively. Overall,
these prospective studies suggest that triage algorithms have
Reproduced with permission from Brad Keating MPH, NRP
limited accuracy and reliability in sorting patients into appro-
priate triage categories.
Scale in predicting mortality among 530,695 trauma registry
patients. No triage method was clearly superior. The Sacco Survey Studies
37
score was most accurate overall but impractical. The survival A 2018 survey of EMS clinicians across the United States
rate for Expectant patients, which was higher with CareFlight showed that triage protocols were more likely to be used in
42
compared with all other triage algorithms (41% vs. 10%), il- training exercises than during actual MCIs. Among respond-
lustrates the critical limitations to these systems. ers who participated in both drills and actual MCIs, 91.8%
62 | JSOM Volume 23, Edition 1 / Spring 2023

