Page 64 - 2025 Ranger Medic Handbook
P. 64

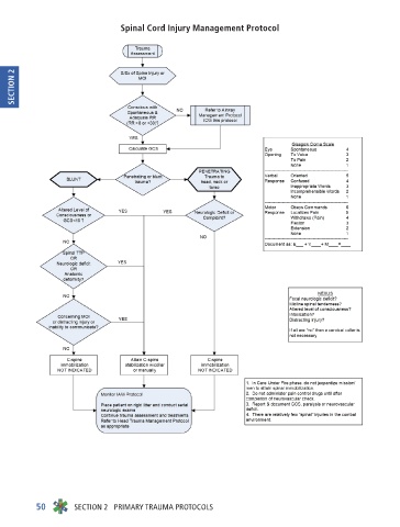
Spinal Cord Injury Management Protocol




    SECTION 2



















































        50      SECTION 2   PRIMARY TRAUMA PROTOCOLS
   59   60   61   62   63   64   65   66   67   68   69