Page 66 - 2025 Ranger Medic Handbook
P. 66

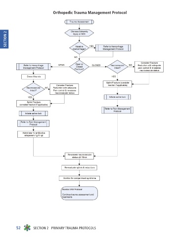
Orthopedic Trauma Management Protocol




    SECTION 2



















































        52      SECTION 2   PRIMARY TRAUMA PROTOCOLS
   61   62   63   64   65   66   67   68   69   70   71