Page 59 - 2025 Ranger Medic Handbook
P. 59

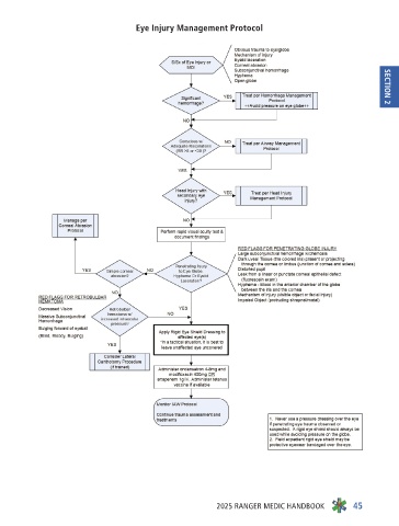
Eye Injury Management Protocol                   SECTION 2

























































                                            2025 RANGER MEDIC HANDBOOK  45
   54   55   56   57   58   59   60   61   62   63   64