Page 56 - 2025 Ranger Medic Handbook
P. 56

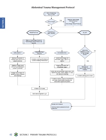
Abdominal Trauma Management Protocol




    SECTION 2



















































        42      SECTION 2   PRIMARY TRAUMA PROTOCOLS
   51   52   53   54   55   56   57   58   59   60   61