Page 136 - 2022 Ranger Medic Handbook
P. 136

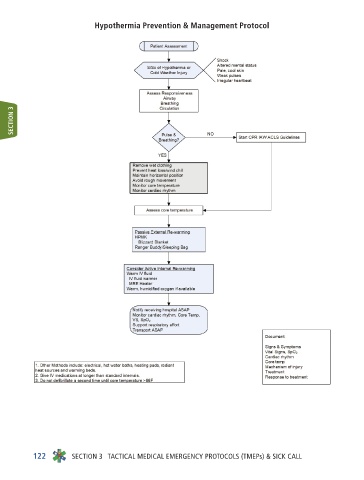
Hypothermia Prevention & Management Protocol









    SECTION 3













































        122      SECTION 3   TACTICAL MEDICAL EMERGENCY PROTOCOLS (TMEPs) & SICK CALL
   131   132   133   134   135   136   137   138   139   140   141