Page 77 - 2021 Advanced Ranger First Responder Handbook
P. 77

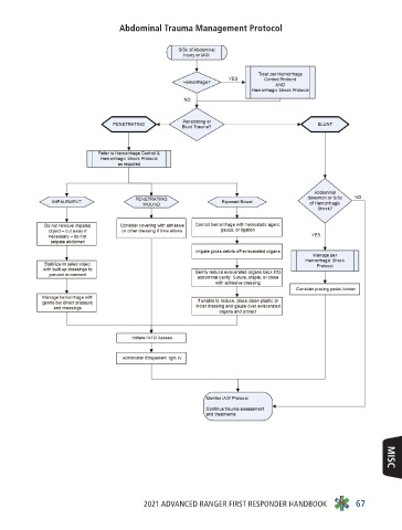
Abdominal Trauma Management Protocol

























































                             2021 ADVANCED RANGER FIRST RESPONDER HANDBOOK  67  MISC
   72   73   74   75   76   77   78   79   80   81   82