Page 72 - 2021 Advanced Ranger First Responder Handbook
P. 72

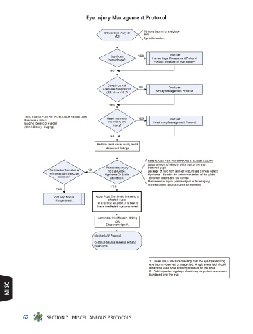
Eye Injury Management Protocol


















































    MISC




        62      SECTION 7   MISCELLANEOUS PROTOCOLS
   67   68   69   70   71   72   73   74   75   76   77