Page 62 - 2022 Ranger Medic Handbook
P. 62

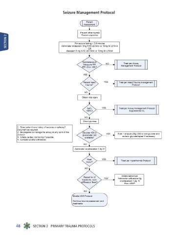
Seizure Management Protocol





    SECTION 2


















































        48      SECTION 2   PRIMARY TRAUMA PROTOCOLS
   57   58   59   60   61   62   63   64   65   66   67