Page 56 - 2022 Ranger Medic Handbook
P. 56

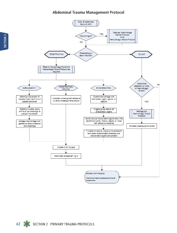
Abdominal Trauma Management Protocol





    SECTION 2


















































        42      SECTION 2   PRIMARY TRAUMA PROTOCOLS
   51   52   53   54   55   56   57   58   59   60   61