Page 201 - 2022 Ranger Medic Handbook
P. 201

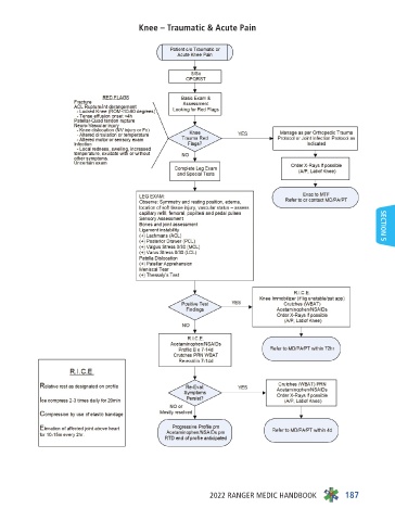
Knee – Traumatic & Acute Pain                   SECTION 5

























































                                           2022 RANGER MEDIC HANDBOOK  187
   196   197   198   199   200   201   202   203   204   205   206