Page 196 - 2022 Ranger Medic Handbook
P. 196

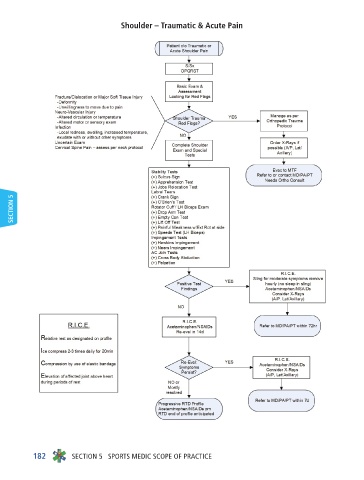
Shoulder – Traumatic & Acute Pain





















    SECTION 5

































        182      SECTION 5   SPORTS MEDIC SCOPE OF PRACTICE
   191   192   193   194   195   196   197   198   199   200   201