Page 56 - JSOM Summer 2020
P. 56
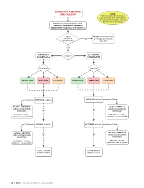
Antivenom Algorithm:
EUCOM AOR NOTE:
Yellow background indicates that
a product meets both criteria below:
1) broad-spectrum regional coverage
2) freeze-dried / field-stable
Follow list of steps outlined in CPG:
Universal Approach to Snakebite
Assessment, Diagnosis, and Treatment
Patient Monitor for 24 hours and
with S/Sx of NO discharge according to
envenomation? Step #17
YES
WITHIN UK / OUTSIDE UK /
Region?
SCANDINAVIA SCANDINAVIA
Syndrome? Syndrome?
NEUROTOXIC HEMOTOXIC CYTOTOXIC NEUROTOXIC HEMOTOXIC CYTOTOXIC
VIPERFAV available? YES
YES VIPERATAB available?
1st line = VIPERATAB 1st line = VIPERFAV
COMPLETE REGIONAL COMPLETE REGIONAL
COVERAGE NO NO COVERAGE
Initial dose = 2 vials, Initial dose = 1 - 2 vials,
additional 2 vials as needed additional 1 vial as needed
YES VIPERFAV available? VIPERATAB available? YES
2nd line = VIPERFAV 2nd line = VIPERATAB
COMPLETE REGIONAL NO NO COMPLETE REGIONAL
COVERAGE COVERAGE
Initial dose = 2 vials,
Initial dose = 1 - 2 vials,
additional 1 vial as needed additional 2 vials as needed
Contact snakebite Contact snakebite
expert for consult expert for consult
54 | JSOM Volume 20, Edition 2 / Summer 2020

