Page 34 - 2025 Ranger Medic Handbook
P. 34

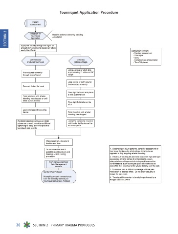
Tourniquet Application Procedure




    SECTION 2



















































        20      SECTION 2   PRIMARY TRAUMA PROTOCOLS
   29   30   31   32   33   34   35   36   37   38   39