Page 29 - 2025 Ranger Medic Handbook
P. 29

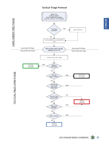
Tactical Triage Protocol                     SECTION 2

























































                                            2025 RANGER MEDIC HANDBOOK  15
   24   25   26   27   28   29   30   31   32   33   34