Page 91 - ATP-P 11th Ed
P. 91

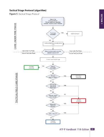
Tactical Triage Protocol (algorithm)
        Figure 5  Tactical Triage Protocol                                    SECTION 1





















































   80  SECTION 1   TACTICAL TRAUMA PROTOCOLS (TTPs)     ATP-P Handbook 11th Edition  81
   86   87   88   89   90   91   92   93   94   95   96