Page 36 - 2021 Advanced Ranger First Responder Handbook
P. 36

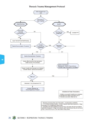
Thoracic Trauma Management Protocol


























    R




























        26      SECTION 4   RESPIRATION / THORACIC TRAUMA
   31   32   33   34   35   36   37   38   39   40   41