Page 14 - 2021 Advanced Ranger First Responder Handbook
P. 14

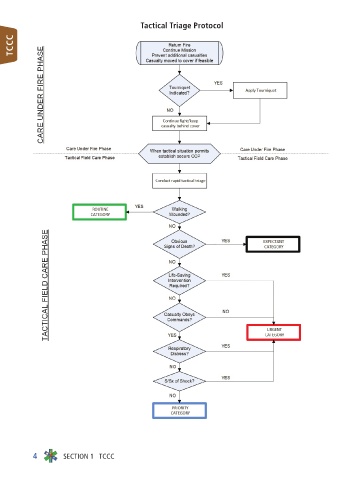
Tactical Triage Protocol
    TCCC






















































        4      SECTION 1   TCCC
   9   10   11   12   13   14   15   16   17   18   19